background picture of the home page

El Psy Congroo

最强王者的第二人生

评分:5.0/10 起了个龙傲天流的名字,但是做的却怎么看都不爽文。男主装逼到一半一定会被按住,看原著党说这是慢热成长流,只能说这种节奏确实不适合动画化。作画上也没什么钱,整体来看真的低于厕纸的平均及格线,剧情也让人昏昏欲睡。就这还留了一堆伏笔,原来整个第一季都是序章,真的很怀疑能不能有第二季。

thumbnail of the cover of the post

使人误解的工房主~关于原英雄队伍的杂役人员,实际上除了战斗能力外全是SSS的故事

评分:5.2/10 虽说是退队流,但是并不典型,因为甚至没看到恶役队友过来找茬劝回然后被拒的情节。但这也不表明这作品有多新潮。人物塑造情节的设计简直让人觉得有种弱智的感觉,也不知道是原作如此还是动画的锅。男主还是个类似《好比是最终迷宫前的少年到新手村生活一般的故事 》的男主的设定,但是一没有人家梗密

thumbnail of the cover of the post

打了300年的史莱姆,不知不觉就练到了满级 第二季

评分:7.2/10 应该说这作品的第一季度我是很喜欢的,没什么智斗啊心机之类的剧情,恰到好处的战斗,轻松的日常加上可爱系的人设。虽说是异世界转生的设定,但是完全没有其他主流作品的那种走向,更像是异世界童话。不过第二季相比第一季,制作上似乎穷了一点,日常剧情的描述也显得有点乏力,感觉没有那么有趣,但对

thumbnail of the cover of the post

男女之间的友情存在吗?(不,不存在!!)

评分:7.2/10 讲道理,作为颜狗,只看人设和作画,这片子我可以给9分甚至8分,虽然不是全程精致,但明显是JC花了力气的制作水平。但是这个神秘的剧情实在是影响观感。如果把这个片子掐头去尾,只留前两集和最后一集,中间的直接给ai用300字概括然后一笔带过,那可以说是两女一男的青春成长恋爱喜剧,男主收

thumbnail of the cover of the post

我是星际国家的恶德领主!

评分:7.0/10 作为转生流的厕纸来说,整个科幻背景的异世界其实还是挺新鲜的,不过看着看着就发现其实所谓科幻不过是套了个星际文明的壳子,跟沙丘差不多一个意思(暴言),本质上还是中世纪那一套。日本的作者能在异世界创作时,在世界观设定上跳脱出西方封建体系那一套的基本上没多少。从制作质量来看还算中规中矩

thumbnail of the cover of the post

名侦探柯南:独眼的残像

评分:7.8/10 柯南的年货每年少不了看,去年的百万美元的五棱星拍的还可以,找回来以前老剧场版的推理节奏,还有种国家宝藏大电影的感觉。今年的显得就没有去年好。走出电影院我发消息说今年的这部也就那样了。但是晚上回去之后想了想还是太苛责了。其实这部主要也就是最后谜底揭晓时,犯人的动机实在成谜,其实到后

thumbnail of the cover of the post

上班族去了异世界后成了四天王

评分:6.2/10 这种社会人转生到异世界靠原职业技能大放异彩的厕纸实在是太多了,一律鉴定为打工人加班猝死前的幻想。话虽如此,本作的剧情也在这类动画中显得如此的套路与平庸,甚至有些僵硬,无非就是要用男主跑外勤业务的能力搞国家治理。每次都要先刻画下男主在原世界里受到的职场打压心理阴影,然后来个好伙伴或

thumbnail of the cover of the post

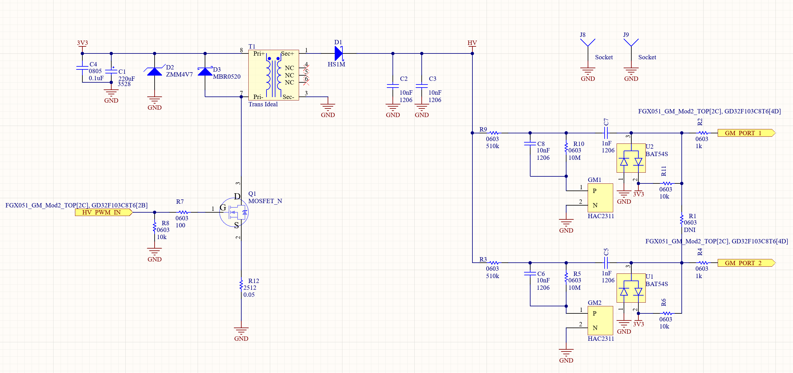
记一种超低功耗变压器高压升压研究

最近偶然拿到了一款俄产的盖格管剂量计,正好笔者最近也在研究怎么优化处理盖格管读出电路以适配手持设备,于是就把这个剂量计拆开,看看别人是怎么处理关键的高压升压电路的,这一研究,确实发现了一种堪称邪道的高压设计,能从3V的电池供电升出300V的高压,而静态电流甚至低于1 mA。 搞核电子学的总免不了要给

thumbnail of the cover of the post